健身房老板
年龄:36岁
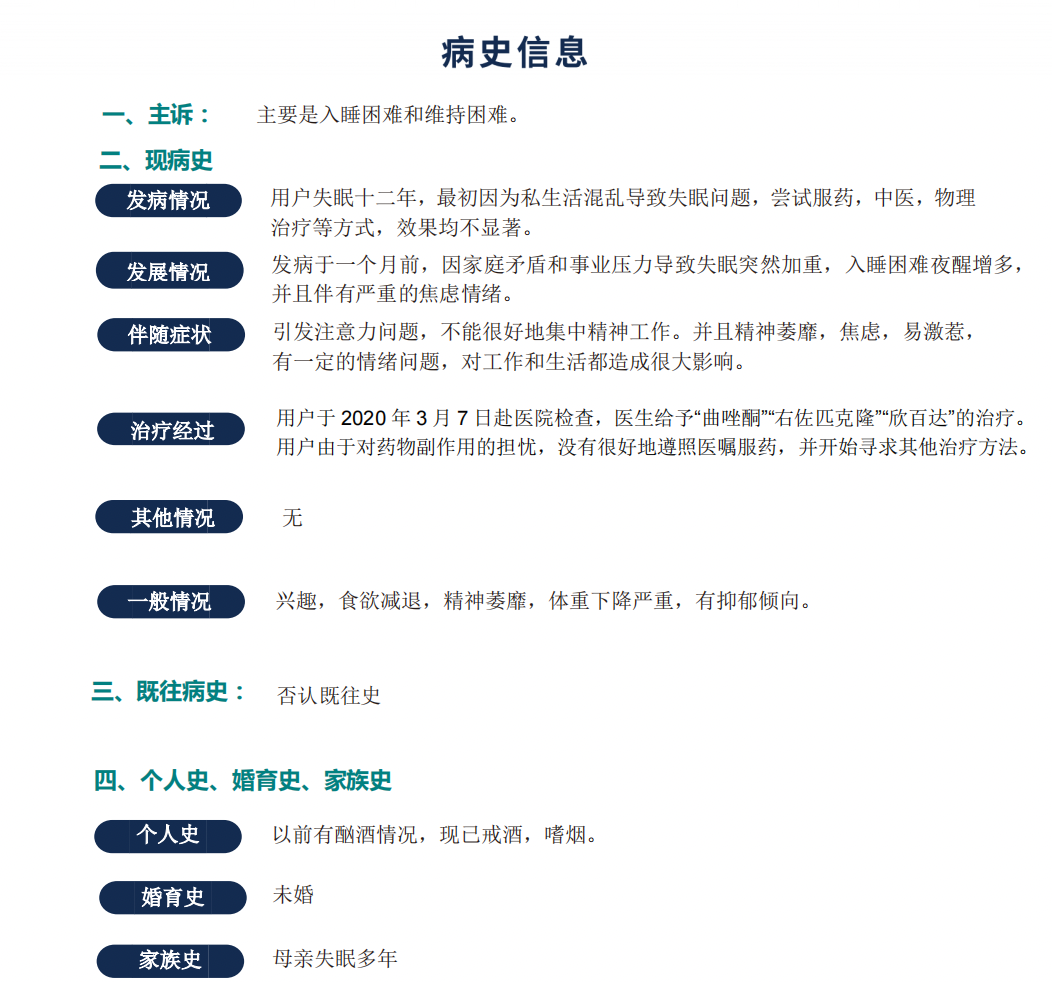
入睡困难,睡眠维持困难,持续12年,晚上需要很久才能入睡,对睡眠有强烈的焦虑感,单靠药物已经不能很好入睡。药物:每天服用
用户表示自己之前夜生活比较丰富,导致最初的失眠情况,入睡困难持续了很长一段时间,看过医生吃过药,
但因生活习惯问题失眠问题反反复复。
后面因为长期睡眠不好影响到了身体,想尝试好好作息,却发现失眠症仍在困扰着自己,于是开始服用药物调理。
但药物服用量越来越多,时常还难以起效,因此引发了严重的焦虑。由于担忧药物导致的副作用,便开始寻求减药/停药的治疗方式。
先后尝试过经颅磁刺激,中药调理,针灸推拿,香薰等方式,虽有起效,但用户对效果并不满意。


罗先生速眠仪监测数据
1个月前由于家庭矛盾原因,健身房声誉遭到损害,还受到了严重的经济损失,导致压力剧增,失眠加重,开始加大剂量使用药物。
但随之而来的副作用问题也让用户感到担忧。
于是在朋友的介绍下开始尝试使用速眠仪。使用初期用户还是会选择尝试努力入睡而不用药,但引发了强烈的焦虑,效果不好。
在速眠医生到建议下系统学习了睡眠知识,并重新规划了药物使用计划和作息时间。于是慢慢开始收到成效,用户也逐渐有了信心,
开始越做越好,渐渐将入睡时间缩短,药物也慢慢减了下来。
总体数据:睡眠日记可以说是一种主观睡眠感的“客观”评估方法。睡眠日记的基本模式 是以每天 24 小时为单元,常见的起止时间是早 8 点到第二天的早 8 点,
记录 每个小时的活动和睡眠情况,连续记录时间一般要求是两周,至少也要记录 一周。

规律作息 健康睡眠’旨在倡导人们遵循自然规律和生物节律,培养良好的作息习惯。研究发现, 有规律的昼夜节律
可以降低睡眠障碍、精神紊乱、肥胖、糖尿病等慢性病风险。7 天范围内的 作息时间请尽量小于 1 个小时,避免社会性时差的产生。
罗先生睡眠日记数据
对比首周80%不到的睡眠效率,到最后一周时,用户的睡眠效率已经来到了91.75%。入睡时间和夜醒都有了相当显著的改善,
最重要的还把用户最介意的安眠药给减掉了。

罗先生量表结果

罗先生用药情况
用户依从性比较强,由于有健身基础,自律性也比较好,能坚持使用并听从医生建议,所以改善的速度明显较快。
但由于失眠问题困扰较久,并且比较严重,所以还需要一段时间的巩固。
 
					 
			
	
		 
	
	
		